

龍躍新春 四時吉祥
第三屆“一帶一路”國際合作高峰論壇期間“中霆世紀” 受邀參加中國—印度尼西亞工商論壇
新華財經等媒體在2023中國服貿會“未來產業展望論壇”報道:新型肥料將在海南和新疆首先推廣應用
新一代緩釋肥料產業鏈布局研討會
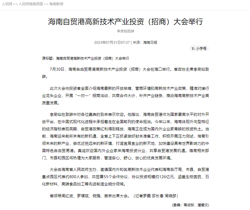
中霆世紀參加海南自貿港高新技術產業投資(招商)大會
新一代源頭減污緩釋肥料攜手中國熱科院環植所在海南島建設示范基地
海南樂東縣臨港產業園“合成生物材料能源”生產線項目前期工作簡報(4)
海南省東方市“礦源腐殖酸有機多聚體”項目生產線前期工作簡報(3)
海南樂東縣臨港產業園“合成生物材料能源”生產線項目前期工作簡報(2)
海南樂東縣臨港產業園“合成生物材料能源”生產線項目前期工作簡報(l)
海南省老城科技新城(澄邁)“合成生物材料能源”生產線項目前期工作簡報
??谑忻捞m區政府就中霆世紀的總部業務進行交流
加快印尼 PANDOPO 地區的礦源腐殖酸原料供應基地建設
碳捕集利用與封存技術,碳中和的最后一公里
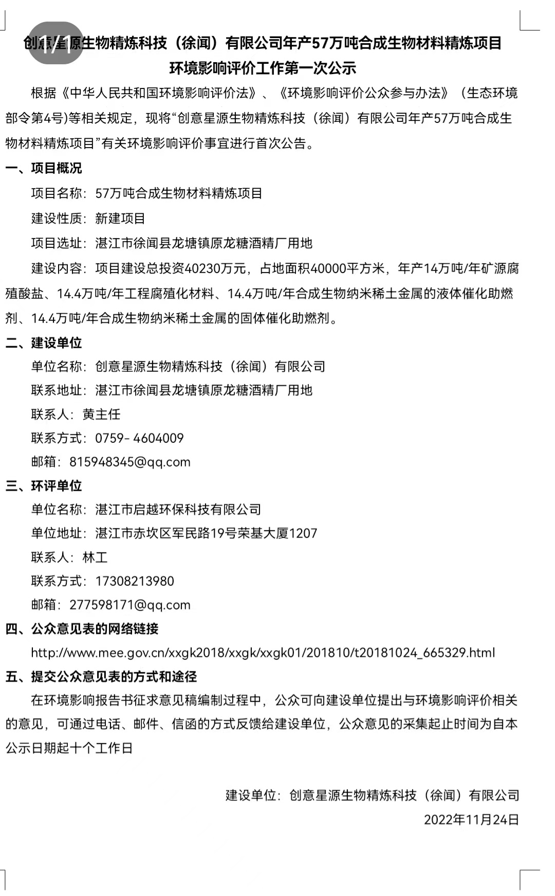
創意星源(徐聞)合成生物材料精煉項目環評公示
碳材料前沿技術
大氣碳循環平衡機制
“人工光合”裝置發明獲獎100萬歐元
工程腐植化技術線路是實現地球碳循環平衡的可持續方案
Antonniette院士成為中國化學學會榮譽會員
合成生物學即將顛覆你的產業